NoteBro.com
Course Notes & Past Exams

uOttawa - University of Ottawa

SEG 2105 Assignment Four

SEG 2105 Assignment Four

Postby Player0ne » Wed Dec 04, 2019 10:36 pm

THE NOTES & STUDY MATERIAL IN THIS POST ARE LOCKED FOR NEW USERS UNTIL YOU MAKE YOUR FIRST POST
Notebro works because our users upload content before getting full access to other student's posts.
The platform is designed so new users are unable to view content until they make a contribution to the community.
You must register or login (Top of page) and contribute at least one useful post (Post Notes button on your schools page).
Try to post quality notes from any class you have good study material for.
Fake, junk, or blank files do not get approved.


Attachments
SS3.png
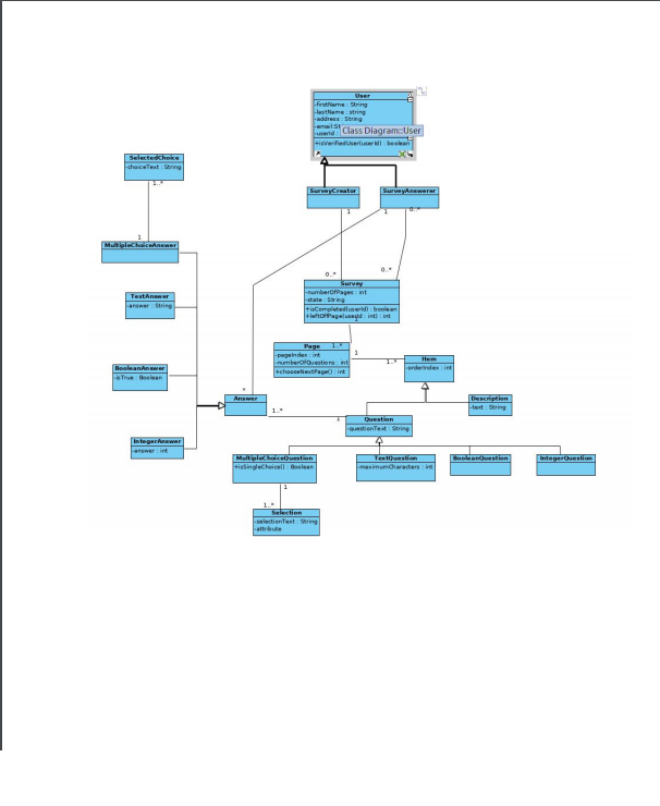
Part 3
SS2.png
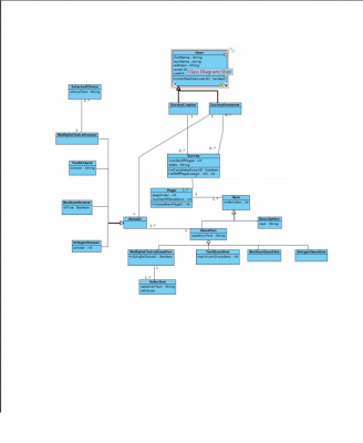
Part 2
SS1.png
Part 1
Assignment4-SEG2105.pdf
Questions
(631.57 KiB)
Player0ne
 
Posts: 1
Joined: Wed Dec 04, 2019 10:32 pm

Return to uOttawa - University of Ottawa



cron